通知公告
关于开展“第十一届‘青春北理’年度榜样” 评选活动的通知
各团(党)支部、同学:
为深入学习贯彻习近平新时代中国特色社会主义思想,认真贯彻落实习近平总书记关于青年工作的重要思想,围绕党和国家“十四五”时期经济社会发展重大战略部署,牢牢把握立德树人根本任务,着力培养担当民族复兴大任的时代新人,进一步激发新时代北理工青年的责任感使命感,以奋发有为的青春姿态迎接北京2022年冬奥会,以优异成绩迎接党的第二十次全国代表大会的召开,校团委决定在全校范围内选树、宣传、表彰一批“胸怀壮志、明德精工、创新包容、时代担当”的先进青年典型,引领广大青年学生树立远大理想、热爱伟大祖国、担当时代责任、勇于砥砺奋斗、练就过硬本领、锤炼品德修为。结合taptap点点体育工作实际,现将“第十一届‘青春北理’年度榜样”评选活动相关工作通知如下。
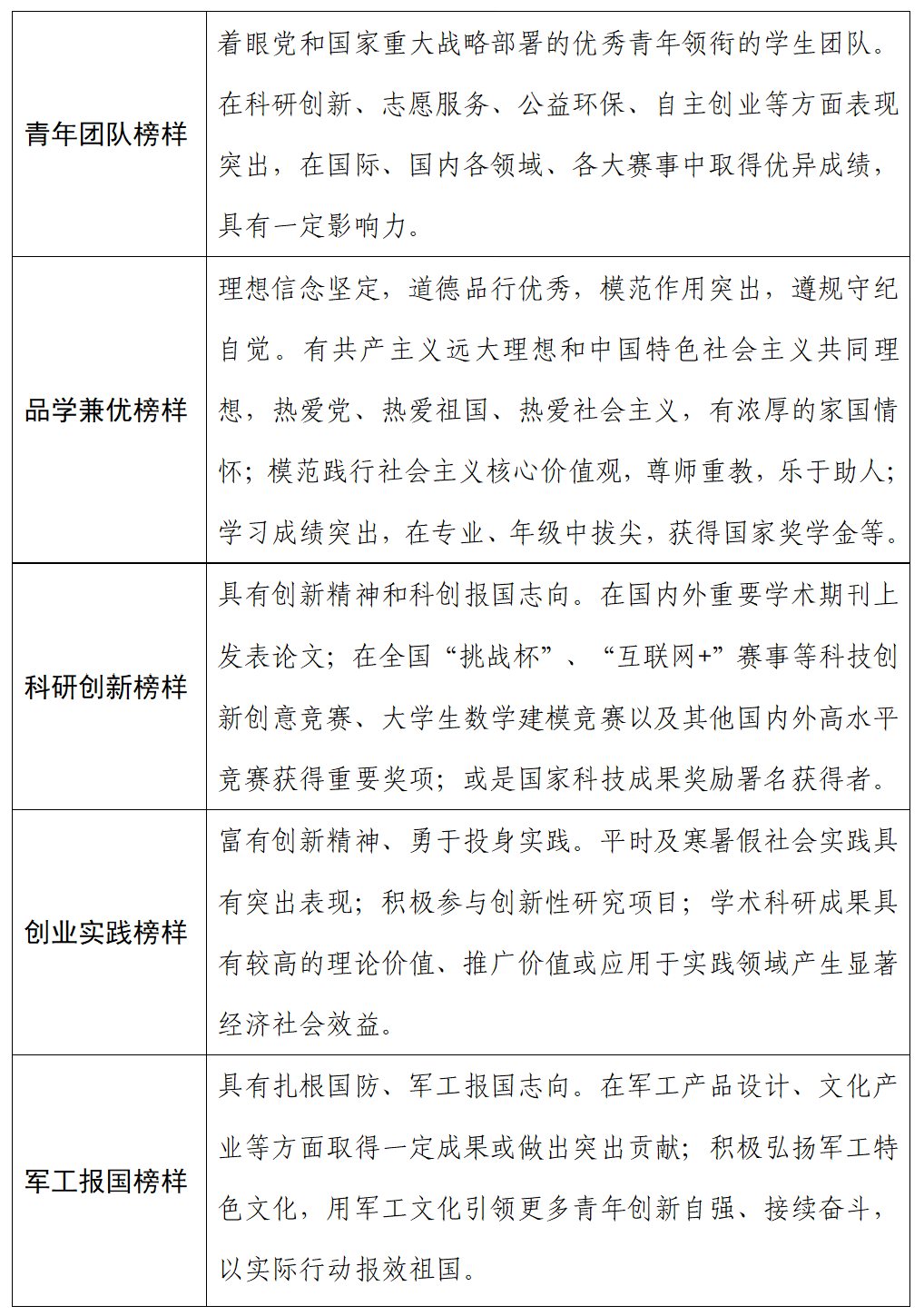
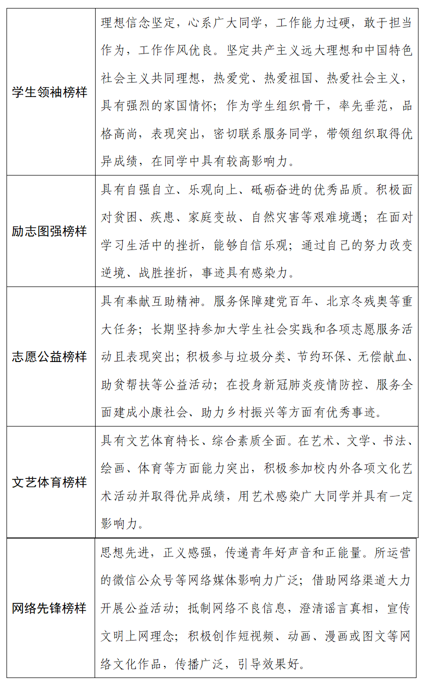
一、榜样类别


二、评选范围
taptap点点体育正式注册的全日制本科生、研究生。
三、评选名额
每个榜样类别不超过2人
四、评选流程及时间节点
(一)申报方式
本次青春榜样评选采取团支部推荐、个人自荐等方式进行报名,候选人填写《taptap点点体育青春榜样登记表》(附件1),以“榜样类别+姓名”(例:志愿公益榜样+张三)命名申报学院初评。
(二)学院初评
各团支部审核汇总申报材料后,统一打包以“支部名称+青春榜样推荐材料”命名,于2022年1月12日17:00前发送至bitgdfentuanwei@163.com;个人自荐请直接将附件1发送至邮箱。学院评委会根据候选人提供的材料结合学生实际情况进行评审,入围后再补充提交事迹材料。
(三)榜样事迹材料提交
初评后,入围的青春榜样候选人撰写 “榜样事迹材料”,要用第三人称将榜样优秀事迹予以生动呈现,突出事迹成果,并配有榜样事迹相关照片,每篇通讯报道字数不少于1500字;照片不少于3张,每张不低于1M,务必采用横版照片,图文布局编辑规范和参考范文见附件2。
将榜样事迹材料以“XXXX榜样事迹材料+姓名”(例:志愿公益榜样事迹材料+张三)命名,于2022年1月28号17:00前发送至bitgdfentuanwei@163.com。
(四)榜样展示
“青春榜样”初选名单中的同学事迹,将在taptap点点体育官方微信公众号进行展示,同学们可以借助网络平台了解候选人事迹,感受榜样风采。
(五)公示表彰
学院将公示最终评选结果,进行表彰奖励,并上报校团委参选年度青春榜样评选。
联 系 人:张振坤
联系电话:68913748
taptap点点体育分团委
2022年1月7日

