通知公告
关于组织参加第十九届“挑战杯”全国大学生课外学术科技作品竞赛“人工智能+”专项赛比赛的通知
根据第十九届“挑战杯”全国大学生课外学术科技作品竞赛“人工智能+”专项赛组委会通知要求,现将taptap点点体育组织参加2025年度“挑战杯”全国大学生课外学术科技作品竞赛“人工智能+”专项赛的相关安排通知如下:
一、参赛对象
2025年6月1日以前正式注册的国内全日制非成人教育的各类高等院校在校专科生、本科生、硕士研究生和博士研究生(均不含在职研究生)均可申报作品参赛,以个人或团队形式参赛均可,每个团队不超过10人(含作品申报者),每件作品可由不超过3名教师指导完成。可以跨专业、跨学校、跨地域组队。参赛人员年龄在40周岁以下,即1985年6月1日(含)以后出生。
本校硕博连读生(直博生)若在2025年6月1日以前未通过博士资格考试的,按硕士生学历申报作品,若通过,则按博士生学历申报作品。没有实行资格考试制度的学校,按照前两年为硕士、后续为博士学历申报作品。本硕博连读生,按照四年、二年及后续分别对应本、硕、博申报。
鼓励支持中外青年联合组队参赛。鼓励具有国外普通高等院校学籍的在读学生(主要指有国外学籍的外籍学生及中国籍海外留学生)和国内满足参赛资格的学生(包括外籍来华留学生),联合组队共同报送作品。相关要求参照上述内容。
二、赛道安排
(一)“人工智能+”创意赛
1.赛道介绍
本赛道为开放式创意赛道,注重作品的创新创意。参赛者可基于学科实际及兴趣爱好,借助大模型技术,通过零代码或低代码完成人工智能原生应用的设计、开发和线上运行,体验人工智能原生应用从开发、展示到运行的全流程。
2.作品形式
需提交项目策划书、项目视频介绍、作品线上链接等材料。
3.本赛道使用模型
移动九天人工智能平台
注:参赛团队可同步报名北理工“中国电信”智能体创新创意大赛,校内赛成绩优异同学可在“人工智能+”创意赛中优秀推荐。
(二)“人工智能+”应用赛
1.赛道介绍
本赛道鼓励广大参赛者既瞄准国家重大战略需求与科技前沿问题,又从保障和改善民生、为人民创造美好生活的需要出发,充分利用自身所学所长,助力人工智能技术与各行业深度融合的“人工智能+”向纵深发展(附相关研究方向供参赛学生参考)。
2.作品形式
需提交项目介绍和展示材料、佐证材料等。作品(实物或者技术)须能通过视频或图文形式全方位展现。
3.应用赛选题方向
人工智能+农业发展、 人工智能+工业制造、 人工智能+医疗健康、人工智能+教育教学、 人工智能+交通运输、 人工智能+环境保护、人工智能+政务管理、 人工智能+文化旅游、人工智能+其他综合领域
(三)“人工智能+”挑战赛
1.赛道介绍
本赛道由人工智能领域的相关企业和科研机构,立足实际研发需求,提出需要破解的“卡脖子”难题,汇聚青年智慧集智破题。
2.作品形式
根据各题目要求完成相关作品。
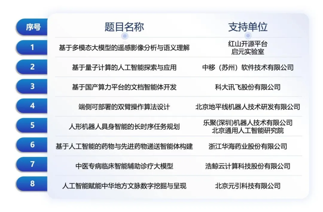
3.题目方案

三、组织流程
(一)上报报名信息
按学校要求需要,请有参赛意向的团队,于要求时间前将附件报名信息表发送至邮箱hanxiaojiayou@126.com。
创意赛:2025年6月12日12:00前上报报名信息(附件1)
应用赛:2025年6月9日12:00前上报报名信息(附件2)
挑战赛:2025年6月9日12:00前上报报名信息(附件3)
为方便沟通,请团队负责人进群

(二)赛程时间安排
参赛者可通过“挑战杯”官网(2025.tiaozhanbei.net)登录比赛系统,具体环节另行通知。

